发布时间:2025-12-05
作者 | 华新
来源 | 园艺研究
原作者 | 品资所花卉中心
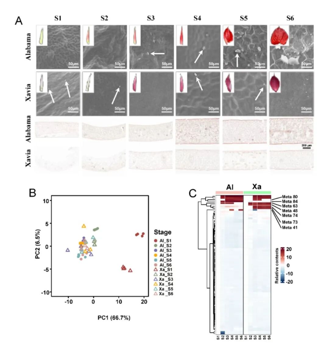
11月,由南京农业大学主办的英文学术期刊《园艺研究》(Horticulture Research)在线优先发表了中国热带农业科学院热带作物品种资源研究所花卉中心牛俊海团队与中国农业科学院深圳农业基因组研究所武志强团队联合完成的红掌最新基因组学研究成果,首次完成红掌、火鹤高质量基因组图谱构建。目前,研究成果相关的红掌基因组数据也已全部公开。 该项研究的主要成果包括,成功构建了红掌(A. andraeanum)和火鹤(A. scherzerianum)两份高质量全基因组和重测序变异图谱,并结合群体基因组、转录组和代谢组数据,系统解析苞片颜色、蜡质沉积和花序发育的遗传基础,为红掌色彩、蜡层特性和花序发育的分子育种提供可直接利用的基因资源和技术路线。 花烛属(Anthurium Schott.)是天南星科(Araceae)中多样性最为丰富的植物类群,不仅可观花,也是观叶植物中的旗舰物种。其中,又以具有亮丽多彩的苞片、精巧别致的肉穗花序和持久的观赏期的红掌(红苞花烛)和火鹤两个种最为著名,是目前最为流行的切花和盆花种类之一。然而,这两个种庞大复杂的基因组及未知的性状遗传基础,制约了高效率品种改良的发展。 ▲比较基因组分析 研究团队对红掌和火鹤的基因进行了重新组装,获得高质量染色体级基因组。其中红掌基因组总量4.15Gb,火鹤基因组总量达3.84Gb。团队在研究过程中发现红掌经历两次全基因组加倍,并伴随大量转座子的爆发式扩张,推动了基因组快速膨胀与结构重排,为其复杂、多样的观赏性状提供了遗传基础。在对179份红掌栽培材料分析后,团队还发现其主要分为两大遗传簇,这反映了红掌历史上存在广泛的杂交与基因交流,遗传背景高度混杂。 在花序发育方面,团队系统比较了天南星科中参与花器官发育及开花时间调节的MADS-box基因,发现红掌保留了核心MADS-box基因,而同科部分近缘物种已发生不同程度的基因缺失,这表明,红掌呈现出介于“原始型”与“进化型”之间的过渡花序特征,为解析天南星科植物独特花序结构的演化路径提供了新的分子证据。 ▲红掌花序发育动态 在苞片的颜色方面,该研究构建了一个较为完整的红掌苞片颜色形成的代谢与基因调控网络,为色彩改良提供了明确的分子方向。在红掌苞片蜡质层等商品性关注性状方面,该研究发现基因KCS3与蜡质含量高度相关,提示其可能是调控蜡质形成的重要靶点。 ▲红掌品种‘Alabama’和‘Xavia’佛焰苞表面蜡质发育 该研究第一完成单位为中国热带农科院品资所。共同第一作者包括佛山鲲鹏现代农业研究院在站博士后林胜男、已出站博士后宋超(重庆文理学院讲师)、海南大学生态学院博士研究生彭丹,以及热科院品资所王亚茹博士。热科院品资所牛俊海研究员、深圳基因组所武志强研究员、热科院品资所尹俊梅研究员,以及浙江农科院园林植物与花卉研究所田丹青研究员为本文共同通讯作者。 论文链接:

